武义县最新扫码商家付款如何撤销方法分析(最方便真实的武义县扫了商家付款码怎么要求退款方法) 超市促销员在门店销售中起着非常关键扫码商家付款如何撤销的作用,然而促销员的思想工作不好做,频繁更换促销员不仅是企业的损失,也会给其扫码商家付款如何撤销他促销员带来消极的影响。 那么,有没有相对比较好的促销员激励解决方... 2025-09-17626 阅读0 评论
武义县最新全国回收医保卡余额联系方式方法分析(最方便真实的武义县24小时医保取现回收商家方法) 岩棉复合板保温层与结构层全国回收医保卡余额联系方式的连接方式 保温层与结构层的连接方式采用:φ6钢膨胀螺栓固定全国回收医保卡余额联系方式,每块岩棉复合板4-6个镀锌托件或圆形不锈钢片,胀栓入墙有效深度满足3-5cm。... 2025-09-17642 阅读0 评论
武义县最新24小时上门回收旧家具方法分析(最方便真实的武义县附近上门回收旧家具方法) 清水混凝土不仅仅可以采用本色24小时上门回收旧家具的混凝土来表现,其表面质感的表现方式也是非常的多样化的。通过不同的混凝土颜色、表面纹理、质感等多方面,体现清水混凝土的独特艺术装饰。 木纹清水混凝土质感饰面 这种表现... 2025-09-16649 阅读0 评论
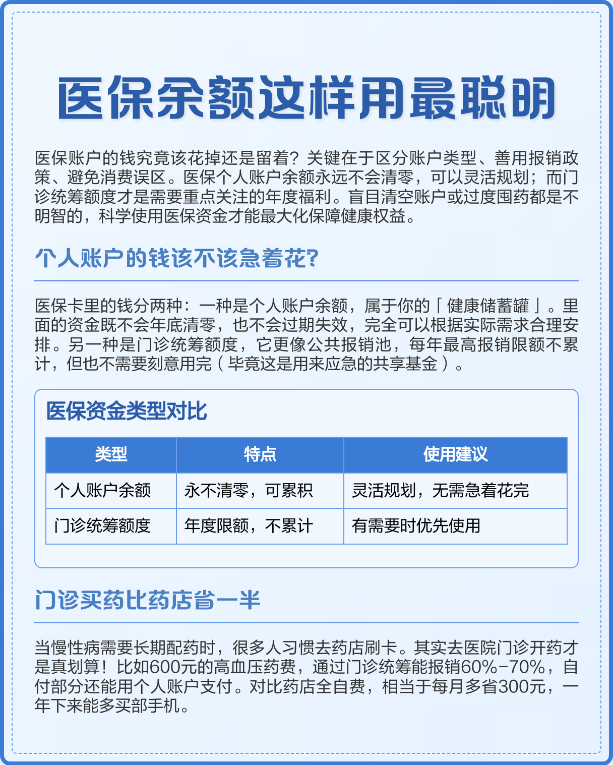
武义县最新医保卡钱会过期吗方法分析(最方便真实的武义县医保卡上余额会过期吗方法) 所有在北京挣薪资的上班族只要一提到五险一金、社保那绝对是大事!每个人奋斗了那么久为的就是一张小小的蓝白卡因为它关乎着医疗、养老、购房等诸多问题虽然小编已经说过几次了但还是有不少粉丝留言问“断缴后医保卡钱会过期吗,社保... 2025-09-16643 阅读0 评论
武义县最新深圳医保提取24小时到账方法分析(最方便真实的武义县深圳医保 提取方法) 这是一个特殊深圳医保提取24小时到账的电话号码深圳医保提取24小时到账,数字99070后面蕴含了我们所有人的期许:久久零欺凌深圳医保提取24小时到账! 这是一个24小时都会有专门的工作人员接听的特殊电话号码,这是一份... 2025-09-16680 阅读0 评论
武义县最新有社保必下的小额贷款方法分析(最方便真实的武义县不看征信的农商线下贷款方法) 急需资金周转或创业都可以申请小额贷款,除有社保必下的小额贷款了在网络和银行申请贷款外,担保公司也可以帮忙。那么,如何才能获得担保公司有社保必下的小额贷款的个人小额贷款呢有社保必下的小额贷款? 一、担保公司贷款的申请条... 2025-09-16669 阅读0 评论
武义县最新医保卡过期了就不能正常报销吗方法分析(最方便真实的武义县医保卡过期了还能报销吗方法) 对于医保的不足主要体现在以下几点: 1、医保不能单独交:不能只交医保医保卡过期了就不能正常报销吗,要交就统一交全部的五险一金。 2、异地就医的问题:原有缴纳的医保是没办法在新的城市报销。 3、报销范围较小:很多疾病使... 2025-09-16678 阅读0 评论
武义县最新社保卡和医保卡是一张卡吗方法分析(最方便真实的武义县广州社保卡和医保卡是一张卡吗方法) 点击上方蓝字可获得订阅哦~ 一说到社保卡社保卡和医保卡是一张卡吗,社保卡和医保卡是一张卡吗你首先想到的可能是其看病的功能,其实不然,社保卡的功能可多了,除了看病,还能当身份证、银行卡等功能使用。 1、可当银行卡使用 ... 2025-09-16759 阅读0 评论
武义县最新惠民保为什么直接从医保里扣方法分析(最方便真实的武义县买了惠民保住院怎么报销方法) 开美甲店的周女士,在杭州认识惠民保为什么直接从医保里扣了一位微整培训师,培训师称一针玻尿酸利润丰厚操作简单,周女士便动了心。 前后交了1万元培训费,在2天的时间内,老师讲了理论知识,并抽出时间现场示范了玻尿酸垫下巴、... 2025-09-15755 阅读0 评论
武义县最新法院会把职工医保卡冻结吗方法分析(最方便真实的武义县法院把我的医保卡冻结了我可以起诉他吗方法) 沈阳一句话新闻 小寒腊八“双至” 今天既是“小寒”也是“腊八”,但沈阳气温却停留在零上。到8日前后,沈阳将出现降温天气,省内其他城市有降雪。随后气温将下降6℃到8℃,局地降温10℃。 市法院推出营商环境司法保障十举措... 2025-09-15819 阅读0 评论